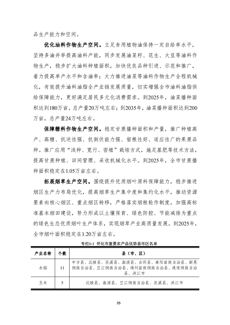
懷化市耕地保護國土空間專項規劃(2021-2035年)

發布時間:2024-01-02 15:51信息來源:懷化市自然資源和規劃局